
UX/UI DESIGN
Careguide - Projektüberblick
Problemstellung
Der Termin beim Arzt wird häufig von vielen Unsicherheiten begleitet. Schon die Suche, bzw. das Vereinbaren eines Arzttermin kann dabei Ängste auslösen. Bei wem muss ich mich melden? Mit wem muss ich am Telefon sprechen? Wo sollte ich am besten hin? Eine regionale Suche nach einem möglichst zeitnahen Termin, die alle umliegenden Praxen berücksichtigt und den gesamten Krankheitsverlauf betreut, gibt es nicht.
Zielformulierung
Die App soll die Betreuung rund um den Arzttermin gewährleisten und den Patient:innen dabei eine ganzheitliche Versorgung bieten. Eine digitale Unterstützung des Prozesses hat das Potential, Hürden in der Terminvergabe zu umgehen, Ängste und Unsicherheiten der Patient:innen vorzubeugen und eine Kommunikation mit anderen Ärzten zu gewährleisten.
Umfang: 5 Tage Sprint
Rolle: Research, Ideation, User Flows, Low-Fidelity Prototyp, High-Fidelity Prototyp
Programme: FigJam, Figma, Adobe Photoshop, Adobe Illustrator

Research + Ideation
Mit Hilfe einer User Journey habe ich mich dem Thema angenähert. Dabei wurden alle Aspekte eines Arztbesuches beleuchtet und durch eine empathische Auseinandersetzung mit Unsicherheiten von Patient:innen erste Probleme offenbart.
User Journey - Arztbesuch

Erkenntnisse
Durch die Betrachtung der emotionalen Reise der Patient:innen wurde deutlich, dass sie bis zum finalen Arzttermin von negativen Gefühlen begleitet werden. Dabei wünschen sie sich keine Ablenkung, sondern eine effektive Auseinandersetzung mit ihrem Problem.
Affinity Map

Pain- und Gain Points
Die Affinity Map visualisiert, wo die größten Schwierigkeiten und Potentiale für die Nutzenden liegen. Der größte Pain Point ist die Koordinierung des Arzttermins. Das betrifft sowohl die Terminvereinbarung, die aktuell fast ausschließlich telefonisch und nur zu den Öffnungszeiten der Praxen möglich ist, als auch ihre Durchführung. Genau da liegt das große Potential einer digitalen Lösung. Die Terminvereinbarung kann jederzeit von überall erfolgen und dabei direkt mit privaten Terminen koordiniert werden. Außerdem ermöglicht eine App die Kommunikation mit anderen Fachärzt:innen und die lückenlose Dokumentation der eigenen Krankenhistorie.
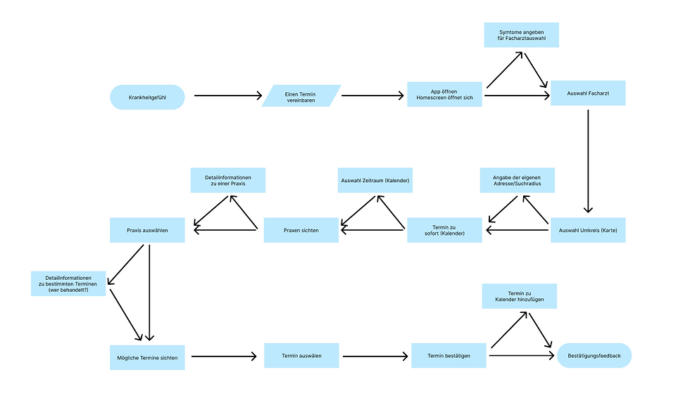
User Flow - Termin vereinbaren

Zielformulierung
Die Vereinbarung eines Termins soll die zentrale Funktion der App werden. Dabei ist es wichtig, individuell auf die Bedürfnisse des Nutzenden einzugehen und gleichzeitig eine möglichst effektive und intuitive Bedienung anzubieten. Hilfestellungen können dabei als Workaround funktionieren.
User Flow - Termin begleiten

Zielformulierung
Eine große Unsicherheit vieler Patient:innen ist die Betreuung während des Arztbesuches. Wo muss ich hin? Wann bin ich dran? Wer und was erwartet mich dort? Diesen Überblick kann die App jederzeit gewährleisten und dabei gleichzeitig der Praxis signalisieren, wann man vor Ort ist.
Wireframes bis Prototyp
Die Gestaltung von Wireframes baut auf dem User Flow auf und fügt dabei erste Einschätzungen zur Priorisierung der unterschiedlichen Funktionen auf dem Screen hinzu. Was ist direkt erkennbar? Was hält sich als Detailinformationen eher im Hintergrund?
Low-Fidelity Prototyp
Termin vereinbaren
Der Button Termin vereinbaren sollte durch einen deutlichen Farbkontrast sehr präsent auf dem Homescreen platziert und dabei schnell erreichbar sein. Sobald man sich im Dialog befindet, sollten alle anderen Informationen in den Hintergrund treten. Ein klares Feedback kommuniziert am Ende, wenn der Termin gebucht wurde.

Termin begleiten
Der Mobile Check-In auf dem Homescreen führt zu dem ausgewählten Termin. Der folgende Dialog führt den Nutzenden schrittweise durch den Anmeldeprozess. Während des Praxisbesuches gibt es Live-Updates zum eigenen Behandlungsverlauf.

High-Fidelity Prototyp
Die App Careguide soll Patient:innen eine Möglichkeit geben, ihre Arzttermine zu verwalten, neue zu vereinbaren und die Krankenhistorie zu dokumentieren. Das Design ist sehr funktional, um die Nutzenden nicht abzulenken und dabei der Tragweite des Themas gerecht zu werden. Die wichtigste Funktion auf dem Homescreen - Termin vereinbaren - ist durch einen starken Farbkontrast schnell zu finden.




Um einen Termin zu vereinbaren, folgt man dem Dialog auf dem Homescreen. Durch einfache Fragen nähert sich die App dem Anliegen der Patient:innen und schlägt im Anschluss die besten Behandlungsmöglichkeiten vor. Sollte man sich unsicher sein, gibt es verschiedene Hilfestellungen, um die Suche eingrenzen.

Der Mobile Check-In erfordert eine Unterstützung der Praxis. Sie stellt dabei im Eingang einen QR-Code zur Verfügung, den die Patient:innen fotografieren, um sich anzumelden. Daraufhin bekommen die Arzthelfer:innen die Mitteilung, dass man eingecheckt hat. Der Arztbesuch wird im Anschluss durch Liveinformationen begleitet.

Styleguide
Die gewählten Fonts haben eine klare, serifenlose Form und sind in sachlichen schwarz-grau Tönen gehalten, um auf keinen Fall zu irritieren und für Verwirrung zu sorgen. Die grüne Akzentfarbe, die bei dem Logo und den Buttons verwendet wurde, soll eine Lebendigkeit in das Interface bringen, ohne dabei aufdringlich zu wirken.

Ausblick
Weitere User-Tests haben das Potential, die Funktionalität der App zu diskutieren, den User Flow weiter zu optimieren und neue Funktionen hinzuzufügen. Gibt es evtl. eine Möglichkeit direkt auf dem Homescreen vergangene Termine einzusehen? Ist eine Chat-Funktion mit dem behandelnden Arzt sinnvoll?
Außerdem wäre es spannend, das Interface der Gegenseite zu gestalten. Wie müsste eine App aussehen, die die Koordinierung der Patient:innen in der Praxis steuert und live auf ihre Bedürfnisse eingeht?
